Loading...
首页
财税AI
小竹问答
财税库
税收法规库
在收录时会确保政策原文准确无误,并结合专家解读明确政策要点和适用场景。
会计法规库
在云端的加持下,不断补充扩增最新最全的会计政策
问题库
每个问题都有回答依据,有财税问题就来问题库精准搜索。
模板专区
财税表单
小竹财税财税表单版块,财税表单、财税表格案例,其中包含财务与税务各类表单
规章制度
小竹财税企业规章制度版块,企业规章制度案例,企业经营管理、内部控制的各项规章制度
合同范本
小竹财税企业合同范本版块,包含市场经营活动中常见的合同模板
办公常用
小竹财税办公常用表格下载版块,人事行政常用表单案例及企业日常办公用的统计及汇报
毕业季
小竹财税毕业季常用表格下载版块,毕业季常用表格下载案例及毕业开题报告、答辩PPT以及简历模板
小竹学院
全站通会员专属课程
本会员课程专为财税人员打造,涵盖专业提升、职业晋升、财税合规及职场跨部门沟通等全方位内容
考证专题
以互联网平台为载体,输出财税知识视频的模块
实操视频
实操课程可以帮助会计人员更好地进行实际操作,提高工作效率
考证题库
小竹财税毕业季
实操课程
实操课程可以帮助会计人员更好地进行实际操作,提高工作效率
秒懂财税
通过短短一分钟的视频,可以快速了解财税知识是关于理财和税收方面的实用信息,并且明白它对于更好地管理个人或企业的财务以及确保合法纳税有何帮助
小竹企服
金蝶云
星辰旗舰版
为小型工贸企业打造的产供销一体化智能管理平台
精斗云
整合 业务(进销存)、报销、财务(会计) 的一体化智能管理云平台
财税百宝箱
税务风险检测
避免财税风险,降低税务稽查,输出风险报告
发票助手
防伪、查重复、快速录入,您的私人发票管家
工作助手
增值税计算器
违约金计算器
利息计算
房贷计算器
社保计算
办税日历
个税计算器
税率查询
法律答疑
免费法律咨询,详情点击
小竹财税全站通会员权益
六大核心权益
17项细分权益
各类财税工具
被忽略的职场课
开通会员
会员中心
立即登录 >
登录后你可以免费查阅法规
六大核心权益
17项细分权益
各类财税工具
被忽略的职场课
首页
企业会计
证监会
政府会计
国际会计
企业内控
全行业会计核算
其他会计法规
全科目核算
当前位置:
首页
会计法规库
企业内控
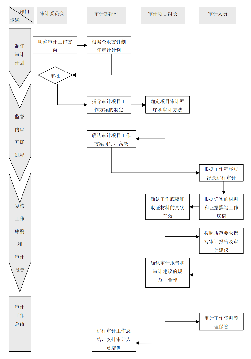
审计项目自我质量控制流程
内容要素
效力注释:
现行有效
发文日期:
2023-02-10
发文字号:
发文机关:
小竹财税
收藏
小
中
大
审计项目自我质量控制流程
上一篇:
舞弊行为预防、检查、汇报制度
2023-02-10
下一篇:
内部审计督导控制制度
2023-02-10
推荐
阅读
【行政许可事项】主板提交注册申请企业基本情况(2025年10月17日)
根据《首次公开发行股票注册管理办法》的要求,为进一步提高工作透明度,遵循公开、公平、公正和便民的原则,现对主板提交注册申请企业基本情况予以公示。其中:申请企业情...
2025-10-20
【行政许可事项】主板提交再融资注册申请企业基本情况(2025年10月17日)
根据《上市公司证券发行注册管理办法》的要求,为进一步提高工作透明度,遵循公开、公平、公正和便民的原则,现对主板提交再融资注册申请企业基本情况予以公示。其中:申请...
2025-10-20
【行政许可事项】科创板提交再融资注册申请企业基本情况(2025年10月17日)
根据《上市公司证券发行注册管理办法》的要求,为进一步提高工作透明度,遵循公开、公平、公正和便民的原则,现对科创板提交再融资注册申请企业基本情况予以公示。其中:申...
2025-10-20
【行政许可事项】科创板提交注册申请企业基本情况(2025年10月17日)
根据《首次公开发行股票注册管理办法》的要求,为进一步提高工作透明度,遵循公开、公平、公正和便民的原则,现对科创板提交注册申请企业基本情况予以公示。其中:申请企业...
2025-10-20
【行政许可事项】创业板提交注册申请企业基本情况(2025年10月17日)
根据《首次公开发行股票注册管理办法》的要求,为进一步提高工作透明度,遵循公开、公平、公正和便民的原则,现对创业板提交注册申请企业基本情况予以公示。其中:申请企业...
2025-10-20
【行政许可事项】创业板提交再融资注册申请企业基本情况(2025年10月17日)
根据《上市公司证券发行注册管理办法》的要求,为进一步提高工作透明度,遵循公开、公平、公正和便民的原则,现对创业板提交再融资注册申请企业基本情况予以公示。其中:申...
2025-10-20
【行政许可事项】2025年创业板并购重组申请注册企业基本情况公示(2025年10月17日)
为进一步提高监管工作透明度,遵循公开、公平、公正和便民的原则,对创业板并购重组申请注册企业基本信息、注册进度予以公示。其中:1.公示以表格形式列示申请企业情况,...
2025-10-20
【行政许可事项】2025年科创板并购重组申请注册企业基本情况公示(2025年10月17日)
为进一步提高监管工作透明度,遵循公开、公平、公正和便民的原则,对科创板并购重组申请注册企业基本信息、注册进度予以公示。其中:1.公示以表格形式列示申请企业情况,...
2025-10-20
【行政许可事项】期货经营机构行政许可申请受理及审核情况公示(2025年10月17日)
按照贯彻落实《中华人民共和国行政许可法》、《中国证券监督管理委员会行政许可实施程序规定》的要求,为进一步规范行政许可行为,以服务投资者为宗旨,遵...
2025-10-20
【行政许可事项】基础设施证券投资基金募集申请行政许可受理及审核情况公示(2025年10月17日)
按照贯彻落实《中华人民共和国行政许可法》《中国证券监督管理委员会行政许可实施程序规定》的要求,为进一步规范行政许可行为,以服务投资者为宗旨,遵循公开、公...
2025-10-20
关于同意南方电网数字电网研究院股份有限公司首次公开发行股票注册的批复
南方电网数字电网研究院股份有限公司:中国证券监督管理委员会收到深圳证券交易所报送的关于你公司首次公开发行股票并在创业板上市的审核意见及你公司注册申请文件。根据《...
2025-10-20
【行政许可事项】证券、基金经营机构行政许可申请受理及审核情况公示(2025年10月17日)
按照贯彻落实《中华人民共和国行政许可法》、《中国证券监督管理委员会行政许可实施程序规定》的要求,为进一步规范行政许可行为,以服务投资者为宗旨,遵循公开、公...
2025-10-20
Loading...