内容要素
效力注释:
现行有效
发文日期:
2023-01-30
发文字号:
发文机关:
小竹财税
收藏

筹资管理岗位设置

1.筹资管理控制岗位职责 

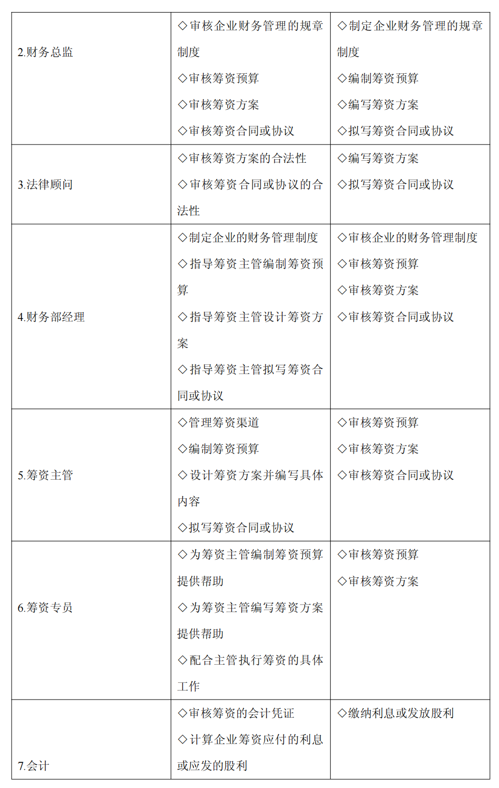
企业在设置岗位时应避免将岗位的主要职责和其不相容的职责放到一起,导致管理混乱,造成 不必要的损失。现将筹资过程中涉及到的管理岗位的主要职责与其不相容的职责分开,如表 9-1 所示。


上市公司企业内部控制流程和制度汇编-未穿_264.png

上市公司企业内部控制流程和制度汇编-未穿_265.png上市公司企业内部控制流程和制度汇编-未穿_266.png

2.筹资管理相关岗位的工作职责


(1)筹资主管岗位的主要工作职责,如表 9-2 所示。

image.png


image.png

(2)筹资专员岗位工作职责,如表 9-3 所示


image.png


2023-01-30
2023-01-31
Loading...