收藏
《关于改革完善并严格实施上市公司退市制度的若干意见》已经2014年2月7日中国证券监督管理委员会第24次主席办公会议审议通过,现予公布,自2014年11月16日起施行。
主 席:肖 钢
2014年10月15日
关于改革完善并严格
实施上市公司退市制度的若干意见
上市公司退市是指公司股票在证券交易所终止上市交易。上市公司退市制度是资本市场重要的基础性制度。一方面,上市公司基于实现发展战略、维护合理估值、稳定控制权以及成本效益法则等方面的考虑,认为不再需要继续维持上市地位,或者继续维持上市地位不再有利于公司发展,可以主动向证券交易所申请其股票终止交易。另一方面,证券交易所为维护公开交易股票的总体质量与市场信心,依照规则要求交投不活跃、股权分布不合理、市值过低而不再适合公开交易的股票终止交易,特别是对于存在严重违法违规行为的公司,证券交易所可以依法强制其股票退出市场交易。
要充分尊重并保护市场主体基于其意思自治作出的退市决定,而不是将退市与否作为评判一家公司好坏的绝对标准。进一步改革完善并严格执行退市制度,有利于健全资本市场功能,降低市场经营成本,增强市场主体活力,提高市场竞争能力,有利于实现优胜劣汰,惩戒重大违法行为,引导理性投资,保护投资者特别是中小投资者合法权益。为贯彻落实《国务院关于进一步促进资本市场健康发展的若干意见》的有关要求,根据《证券法》的有关规定,按照市场化、法治化、常态化的原则,现就退市制度改革实施有关事项提出如下意见:
一、健全上市公司主动退市制度
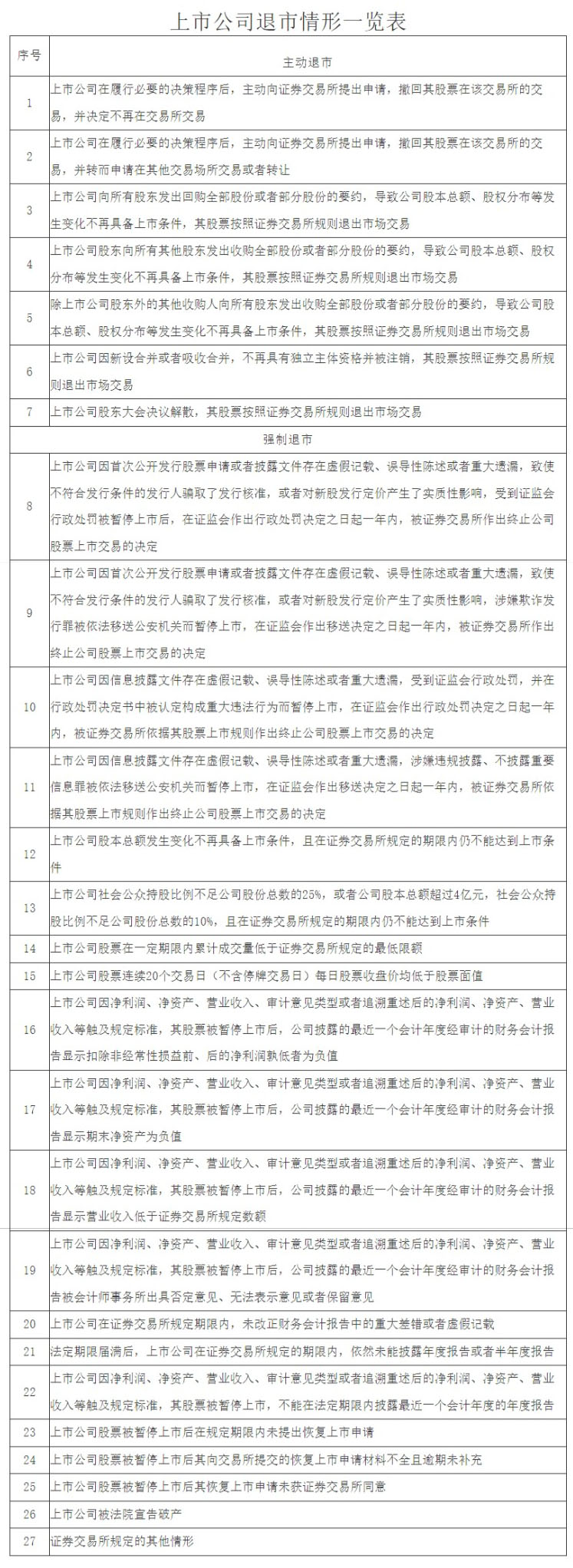
(一)确立主动退市的途径和方式。上市公司通过对上市地位维持成本收益的理性分析,或者为充分利用不同证券交易场所的比较优势,或者为便捷、高效地对公司治理结构、股权结构、资产结构、人员结构等实施调整,或者为进一步实现公司股票的长期价值,可以依据《证券法》和证券交易所规则实现主动退市。
上市公司在履行必要的决策程序后,可以主动向证券交易所提出申请,撤回其股票在该交易所的交易,并决定不再在交易所交易。
上市公司在履行必要的决策程序后,可以主动向证券交易所提出申请,撤回其股票在该交易所的交易,并转而申请在其他交易场所交易或者转让。
上市公司向所有股东发出回购全部股份或者部分股份的要约,导致公司股本总额、股权分布等发生变化不再具备上市条件的,其股票按照证券交易所规则退出市场交易。
上市公司股东向所有其他股东发出收购全部股份或者部分股份的要约,导致公司股本总额、股权分布等发生变化不再具备上市条件的,其股票按照证券交易所规则退出市场交易。
除上市公司股东外的其他收购人向所有股东发出收购全部股份或者部分股份的要约,导致公司股本总额、股权分布等发生变化不再具备上市条件的,其股票按照证券交易所规则退出市场交易。
上市公司因新设合并或者吸收合并,不再具有独立主体资格并被注销,其股票按照证券交易所规则退出市场交易。
上市公司股东大会决议解散的,其股票按照证券交易所规则退出市场交易。
(二)明确主动退市公司的内部决策程序。上市公司拟决定其股票不再在交易所交易,或者转而申请在其他交易场所交易或者转让的,应当召开股东大会作出决议,须经出席会议的股东所持表决权的2/3以上通过,并须经出席会议的中小股东所持表决权的2/3以上通过。在召开股东大会前,上市公司应当充分披露退市原因及退市后的发展战略,包括并购重组安排、经营发展计划、重新上市安排等。独立董事应当针对上述事项是否有利于公司长远发展和全体股东利益充分征询中小股东意见,在此基础上发表独立意见,独立董事意见应当与股东大会通知一并公布。上市公司应当聘请财务顾问为主动退市提供专业服务、发表专业意见并予以披露。
全面要约收购上市公司股份、实施以上市公司为对象的公司合并、上市公司全面回购股份以及上市公司自愿解散,应当按照上市公司收购、重组、回购等监管制度及公司法律制度严格履行实施程序。
(三)规范主动退市申请与决定程序。申请其股票退出市场交易,或者转而申请在其他交易场所交易或者转让的上市公司应当在股东大会作出终止上市决议后的15个交易日内,向证券交易所提交退市申请。退市申请至少应当包括股东大会决议、退市申请书、退市后去向安排的说明、异议股东保护的专项说明及证券交易所规定的其他材料。证券交易所应当自上市公司提交退市申请之日起5个交易日内,作出是否受理的决定并通知公司;决定受理的,应当自受理上市公司提交的退市申请之日起15个交易日内,重点从保护投资者特别是中小投资者权益的角度,在审查决策程序合规性的基础上,作出同意或者不同意其股票终止上市交易的决定。
因全面要约收购上市公司股份、实施以上市公司为对象的公司合并、上市公司全面回购股份以及上市公司自愿解散,导致公司股票退出市场交易的,证券交易所应当在上市公司公告回购或者收购结果、完成合并交易、作出解散决议之日起15个交易日内,作出终止其股票上市的决定。
建立上市公司主动退市的专门报告制度。证券交易所应当在作出同意或者不同意上市公司主动退市决定之日起15个工作日内,以及上市公司退出市场交易之日起15个工作日内,将上市公司主动退市情况报告证监会。
(四)健全主动退市的配套政策措施。完善上市公司收购制度,丰富要约收购履约保证形式,研究建立包括触发条件、救济程序等内容的余股强制挤出制度。完善上市公司股份回购制度,允许上市公司公开发行优先股以回购发行在外的普通股。制定上市公司吸收合并专门制度规范。研究丰富并购融资工具。完善非上市公众公司并购重组制度,对包括退市公司在内的非上市公众公司并购重组的条件、程序、披露要求等作出规范。
上市公司在出现股价低于每股净资产等情形时部分乃至全面回购股份,导致公司股票退出市场交易的,公司可以申请再次公开发行证券,或者向其选择的证券交易所申请重新上市。存在强制退市可能的上市公司在触及强制退市指标前,实施主动退市,在消除可能导致强制退市的情形后,可以重新申请上市。涉嫌欺诈发行的公司或其控股股东、实际控制人,在受到证监会行政处罚前,按照公开承诺回购或者收购全部新股,赔偿中小投资者经济损失,及时申请其股票退出市场交易的,可以从轻或者减轻处罚。
证券交易所可以通过设定差异化的上市年费、提高信息披露要求等经济或者自律方式,加大存在强制退市可能的上市公司维持上市地位的成本,引导其主动退出交易所市场。
二、实施重大违法公司强制退市制度
(五)对欺诈发行公司实施暂停上市。上市公司因首次公开发行股票申请或者披露文件存在虚假记载、误导性陈述或者重大遗漏,致使不符合发行条件的发行人骗取了发行核准,或者对新股发行定价产生了实质性影响,受到证监会行政处罚,或者因涉嫌欺诈发行罪被依法移送公安机关的,证券交易所应当依法作出暂停其股票上市交易的决定。
(六)对重大信息披露违法公司实施暂停上市。上市公司因信息披露文件存在虚假记载、误导性陈述或者重大遗漏,受到证监会行政处罚,并且因违法行为性质恶劣、情节严重、市场影响重大,在行政处罚决定书中被认定构成重大违法行为,或者因涉嫌违规披露、不披露重要信息罪被依法移送公安机关的,证券交易所应当依法作出暂停其股票上市交易的决定。
(七)对重大违法暂停上市公司限期实施终止上市。对于上述因受到证监会行政处罚,或者因涉嫌犯罪被依法移送公安机关而暂停上市的公司,在证监会作出行政处罚决定或者移送决定之日起一年内,证券交易所应当作出终止其股票上市交易的决定。
(八)重大违法暂停上市公司终止上市的例外情形。对于上述因受到证监会行政处罚被暂停上市的公司,在证券交易所作出终止公司股票上市交易决定前,该行政处罚决定被依法撤销,且证监会不能重新作出本意见第(五)条、第(六)条规定的行政处罚决定,或者因对违法行为性质的认定发生根本性变化,被依法变更的,公司可以向证券交易所申请恢复上市。对于上述因涉嫌犯罪被依法移送公安机关而暂停上市的公司,在证券交易所作出终止公司股票上市交易决定前,公安机关决定不予立案或者撤销案件,或者人民检察院作出不予起诉决定,或者司法机关作出无罪判决或者免于刑事处罚,而证监会不能依法作出本意见第(五)条、第(六)条规定的行政处罚决定的,公司可以向证券交易所申请恢复上市。在证券交易所作出终止公司股票上市交易决定后,出现上述规定情形的,公司可以向证券交易所申请重新上市。
对于上述因信息披露违法被暂停上市的公司,在证券交易所作出终止公司股票上市交易决定前,全面纠正违法行为、及时撤换有关责任人员、对民事赔偿责任承担作出妥善安排的,公司可以向证券交易所申请恢复上市。
证券交易所应当在规定期限内作出同意其股票恢复上市的决定。
三、严格执行不满足交易标准要求的强制退市指标
证券交易所应当在继续严格执行其上市规则等文件中已经规定的各项相关退市指标的基础上,及时补充并适时调整完善以下指标:
(九)关于股本总额、股权分布的退市指标。因股本总额发生变化不再具备上市条件,在证券交易所规定的期限内仍不能达到上市条件的上市公司,证券交易所应当依法终止其股票上市交易。证券交易所可以针对不同板块,在上市条件中规定不同的股本总额要求。
社会公众持股比例不足公司股份总数25%的上市公司,或者股本总额超过人民币4亿元,社会公众持股比例不足公司股份总数10%的上市公司,在证券交易所规定的期限内仍不能达到上市条件的,证券交易所应当终止其股票上市交易。证券交易所应当制定基于单一股东最低持股量及股东人数最低要求等能够动态反映股权分布状况的退市指标。
(十)关于股票成交量的退市指标。上市公司股票流动性严重不足,已经不再适合公开交易,证券交易所应当及时终止其上市交易。证券交易所可以针对不同板块,在综合分析该板块股票交易总体情况的基础上,对于一定期限内股票累计成交量的最低限额作出具体规定,并根据实施效果,适时予以调整。
(十一)关于股票市值的退市指标。公司股票连续20个交易日(不含停牌交易日)每日收盘价均低于股票面值的,证券交易所应当终止其上市交易。
四、严格执行体现公司财务状况的强制退市指标
证券交易所应当在继续严格执行其上市规则等文件中已经规定的各项相关退市指标的基础上,及时补充并适时调整完善以下指标:
(十二)关于公司净利润、净资产、营业收入、审计意见类型的退市指标。上市公司因净利润、净资产、营业收入、审计意见类型或者追溯重述后的净利润、净资产、营业收入等触及规定标准,其股票被暂停上市交易后,公司披露的最近一个会计年度经审计的财务会计报告存在扣除非经常性损益前后的净利润孰低者为负值、期末净资产为负值、营业收入低于证券交易所规定数额或者被会计师事务所出具保留意见、无法表示意见、否定意见的审计报告等情形之一的,证券交易所应当终止其股票上市交易。
(十三)关于未在规定期限内依法如实披露的退市指标。公司在证券交易所规定的期限内,未改正财务会计报告中的重大差错或者虚假记载的,证券交易所应当终止其股票上市交易。法定期限届满后,公司在证券交易所规定的期限内,依然未能披露年度报告或者半年度报告的,证券交易所应当终止其股票上市交易。公司因净利润、净资产、营业收入、审计意见类型或者追溯重述后的净利润、净资产、营业收入等触及规定标准,其股票被暂停上市交易,不能在法定期限内披露最近一个会计年度的年度报告的,证券交易所应当终止其股票上市交易。
五、完善与退市相关的配套制度安排
(十四)严格执行恢复上市程序。证券交易所应当明确暂停上市公司提出恢复上市申请及证券交易所作出相应决定的时限要求。在规定期限内未提出恢复上市申请或不符合恢复上市条件的,证券交易所应当终止其股票上市交易。提交的申请材料不全且逾期未补充的,证券交易所应当及时作出终止其股票上市交易的决定。
(十五)限制相关主体股份减持行为。上市公司首次公开发行股票申请或者披露文件,存在虚假记载、误导性陈述或者重大遗漏,被证监会立案稽查的,在形成案件调查结论前,上市公司控股股东、实际控制人、董事、监事、高级管理人员、持有首次公开发行股票前已发行股份的股东及其他持有法律、行政法规、证监会规定、证券交易所规则规定的限售股的股东或者自愿承诺股份限售的股东,应当遵守在公开募集及上市文件或者其他文件中作出的公开承诺,暂停转让其拥有权益的股份。上市公司发行新股申请或者披露文件,或者构成借壳上市的重大资产重组申请或者相关披露文件出现上述情形的,在形成案件调查结论前,上市公司控股股东、实际控制人、董事、监事、高级管理人员、重组方及其一致行动人、上市公司购买资产对应经营实体的股份或者股权持有人,及其他持有法律、行政法规、证监会规定、证券交易所规则规定的限售股的股东或者自愿承诺股份限售的股东,应当遵守在信息披露文件或者其他文件中作出的公开承诺,暂停转让其拥有权益的股份。证券交易所和证券登记结算机构应当采取相应措施,确保控股股东、实际控制人、重组方及其他承诺主体切实履行上述承诺。
(十六)设立“退市整理期”。对于股票已经被证券交易所决定终止上市交易的强制退市公司,证券交易所应当设置“退市整理期”,在其退市前给予30个交易日的股票交易时间。在股票被证券交易所决定终止上市交易前,经董事会决议通过并已公告筹划重大资产重组事项的强制退市公司应当召开股东大会,对公司股票是否进入“退市整理期”交易进行表决,证券交易所应当按照股东大会决议对公司股票是否进入“退市整理期”交易作出安排。“退市整理期”公司的并购重组行政许可申请将不再受理;已经受理的,应当终止审核。证券交易所应当建立参与“退市整理期”股票交易的投资者适当性制度。
(十七)明确公司退市后的去向及交易安排。主动退市公司可以选择在证券交易场所交易或者转让其股票,或者依法作出其他安排。
强制退市公司股票应当统一在全国中小企业股份转让系统设立的专门层次挂牌转让。
(十八)明确重新上市条件及程序。主动退市公司可以随时向其选择的证券交易所提出重新上市申请。强制退市公司在证券交易所规定的间隔期届满后,可以向其选择的证券交易所提出重新上市申请。退市公司拟申请重新上市的,应当召开股东大会,对申请重新上市事项作出决议,股东大会决议须经出席股东大会的股东所持表决权的2/3以上通过。证券交易所应当制定退市公司重新上市的具体规定,在条件、程序、信息披露、交易安排等方面,可以区分主动退市公司与强制退市公司,以及强制退市公司所触及强制退市指标的不同作出差异化安排。
六、加强退市公司投资者合法权益保护
(十九)认真贯彻执行投资者保护的总体性要求。保护投资者特别是中小投资者合法权益,是退市制度的重要政策目标,也是退市工作的重中之重。要在退市工作的各个环节,认真落实《国务院办公厅关于进一步加强资本市场中小投资者合法权益保护工作的意见》的要求。
(二十)强化上市公司退市前的信息披露义务。证券交易所应当依照《证券法》及其配套的证券监管规定,有针对性地完善主动退市公司、强制退市公司的信息披露规则。上市公司退市前应当及时、准确、完整地持续披露其股票可能暂停或者终止上市交易的提示性公告。严厉打击虚假陈述、内幕交易、操纵市场等违法行为。
(二十一)完善主动退市公司异议股东保护机制。主动退市公司应当在其公司章程中对主动退市股东大会表决机制以及对决议持异议股东的回购请求权、现金选择权等作出专门安排。
(二十二)明确重大违法公司及相关责任主体的民事赔偿责任。上市公司存在本意见规定的重大违法行为,公司及其控股股东、实际控制人、董事、监事、高级管理人员等相关责任主体,应当按照《证券法》、《国务院办公厅关于进一步加强资本市场中小投资者合法权益保护工作的意见》的规定,赔偿投资者损失;或者根据信息披露文件中的公开承诺内容或者其他协议安排,通过回购股份等方式赔偿投资者损失。
七、进一步落实退市工作责任
(二十三)认真做好政策配套和监测应对工作。证监会及其派出机构要按照简政放权、监管转型的要求,积极稳妥推进股票发行注册制改革和公司并购重组制度改革,营造与退市市场化、法治化、常态化要求相适应的政策环境。要鼓励依法开展并购方式、并购工具创新。要加强舆论宣传,引导各类市场主体正确认识和理解退市的本质及其基本功能,树立退市的正确理念。要针对有条件、有意愿实施主动退市的上市公司,做好政策说明与指导工作。要在上市公司日常监管中,密切关注上市公司的财务状况、交易状况、合规状况,持续跟踪存在强制退市可能的上市公司,通过实地走访、现场检查等方式,及时掌握情况,有效形成预判,提前制定上市公司退市风险应急处置预案。要与证券交易场所、国务院有关部门、地方政府建立更为顺畅的信息通报、共享机制,对于存在强制退市可能的上市公司,应当提前将有关情况通报地方政府。
(二十四)切实加强退市实施工作的统筹和协调。要建立健全退市工作协调机制,及时制定各方联动的工作方案。要进一步加强与地方政府、国务院有关部门的沟通协调,积极推动地方政府将上市公司退市维稳工作有机纳入地方维稳工作机制和工作体系,配合地方政府妥善做好职工、债权人、股东及其他利益相关方的安置安抚、解释疏导与纠纷处置等工作,维护上市公司的经营秩序、财产安全与社会稳定。要高度重视舆情监测和舆论引导,及时掌握媒体及市场各方的反应,并通过有理有据、务实高效的措施综合应对处理。要及时分析、研判退市制度执行过程中出现的新情况、新问题,采取有效措施,切实加以解决。
(二十五)证券交易所应当依法履行退市工作职责。证券交易所是实施退市制度的责任主体,应当按照本意见的要求,及时完善上市规则及其配套规则,并严格执行。对于应当退市的公司,必须采取有效措施,“出现一家、退市一家”,坚决维护退市制度的严肃性和权威性。证券交易所应当督促退市公司依法及时、准确、完整地披露与退市有关的信息。证监会要切实加强对证券交易所的监督检查,确保本意见各项工作要求的严格执行和落实。
本意见自2014年11月16日起施行。
附件:上市公司退市情形一览表
