出售车辆账务处理
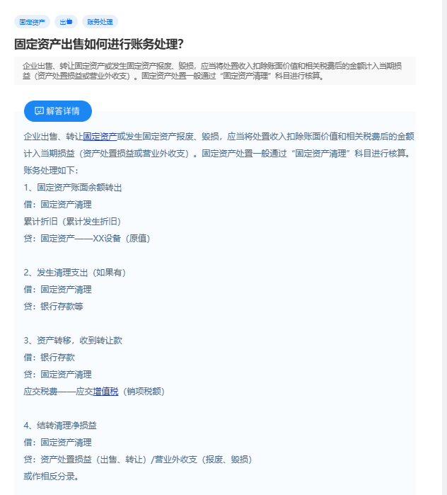
企业出售、转让固定资产或发生固定资产报废、毁损,应当将处置收入扣除账面价值和相关税费后的金额计入当期损益(资产处置损益或营业外收支)。固定资产处置一般通过“固定资产清理”科目进行核算。
Loading...
2026-01-06 10:49:31
101 阅读
收藏答疑详情

学无止境:严格来说股东个人使用的是不能扣除的,但您是否能划分清楚,是否可以不税前扣除




大乘老师:而且现在车辆一般都是一次性税前扣除,很难划分清楚



















大乘老师:还欠股东2万
大乘老师:您不要把还欠款和处置固定资产放在一起


大乘老师:其实是之前公司欠了股东买车钱20万,现在只还了18万




大乘老师:还是先入银行
















评论Loading...
Loading...
推荐 问答
出售车辆账务处理
您好,严格执行税法的规定是的,
2026-01-06
计税方式变更生效日期为“变更时间”次月,如纳税人在4月自用房产转为出租,则变更时间应选择:2025年3月,此时为2025年4月起生效。
您好,[图片],
2025-12-30
老师,资产负债表里的资产总计出现负数怎么办?因为预付账款是负数(收了一些发票但是暂时未付款),这个负数大于货币资金。所以出现负数
您好,报表上往来是需要重分类的,
2025-12-25
老师,房地产开发企业,转让股权,更换股东。个税大概交多少,怎么计算?只要一个大概计算方法,心中有点数就可以。
您好,个人转让股权,以股权转让收入减除股权原值和合理费用后的余额为应纳税所得额,按“财产转让所得”缴纳个人所得税。,
2025-12-22
老师,请问公司购买的团意险开专票能够抵扣吗?
您好,是团险吗,
2025-12-19
老师您好,以前年度都已经确认了未开票收入 也已经申报纳税,因为政府购买服务,现在相关部分需要补开发票。比如23年度我都已经申报,现在25年才开票,我这样不是变成重复申报。
“小竹财税,让天下没有难懂的财税”。您好,我是财税老师,很高兴为您解答财税问题。,开票时 开票收入取自系统,同时未开票收入填负数,
2025-12-17
您好,想请教一下企业是经营KTV的,开票是开娱乐服务类目,但是也有一部分为不开票收入,那文化事业建设申报时是按照开票的填进去就可以,还是不开票部分也需要计算进去
您好,全部都要计入不论是否开票,
2025-12-16
老师,公司用一辆汽车抵账了。但是这辆车不在公司名下,是老板的,这怎么做账?税务方面涉及那些税费呢?
“小竹财税,让天下没有难懂的财税”。您好,我是财税老师,很高兴为您解答财税问题。,这个本质上是债权转移,
2025-12-16
老师,房地产开发企业,一般纳税人,新项目。本月开具发票后的销项税减去进项税减去预缴增值税,本期应补税额:1852650.7(如图),但是下面的附加税怎么不对?这是系统自动出来的,这种情况下附加税怎么计算呢?
“小竹财税,让天下没有难懂的财税”。您好,我是财税老师,很高兴为您解答财税问题。,目前能想到的是:你们可能存在留抵退税,
2025-12-13
研发人员的的工资,在加计扣除时按什么金额抵扣
“小竹财税,让天下没有难懂的财税”。您好,我是财税老师,很高兴为您解答财税问题。,“在加计扣除时按什么金额抵扣”——什么金额,
2025-12-11
您好想问一下,企业为一般纳税人,11月份开具的发票,12月份跨月红冲重新开具,那这部分增值税应该怎么去申报
“小竹财税,让天下没有难懂的财税”。您好,我是财税老师,很高兴为您解答财税问题。,负数金额和正数金额填写在同一个地方,
2025-12-09
大乘老师您好,自然人卖给公司豆腐在电子税务局上打开,有税款没有减免怎么操作,谢谢
您好,您了解的是哪种税法可以减免,
2025-12-04
Loading...
关注公众号
皖公网安备 34011102003330号