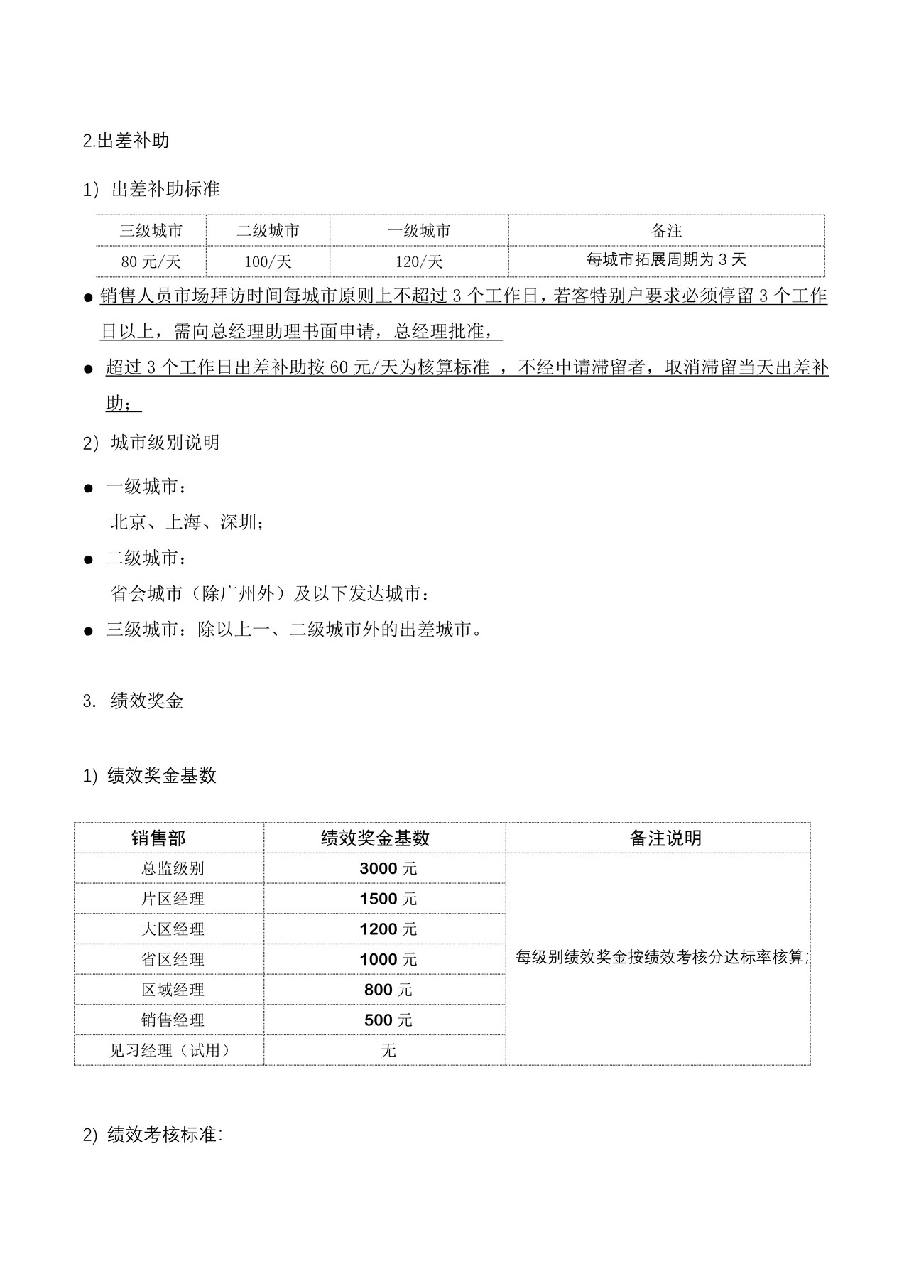
销售人员薪酬制度



上一篇:
TCL有限公司薪酬制度
2022-12-15
下一篇:
《xx集团人事管理制度》
2022-12-15
上传时间:2022-12-15
文件类型:规章制度
文件格式:WORD
下载数量:934
文件来源:小竹财税
文件页数:--




关注公众号
皖公网安备 34011102003330号