Loading...
首页
财税AI
小竹问答
财税库
税收法规库
在收录时会确保政策原文准确无误,并结合专家解读明确政策要点和适用场景。
会计法规库
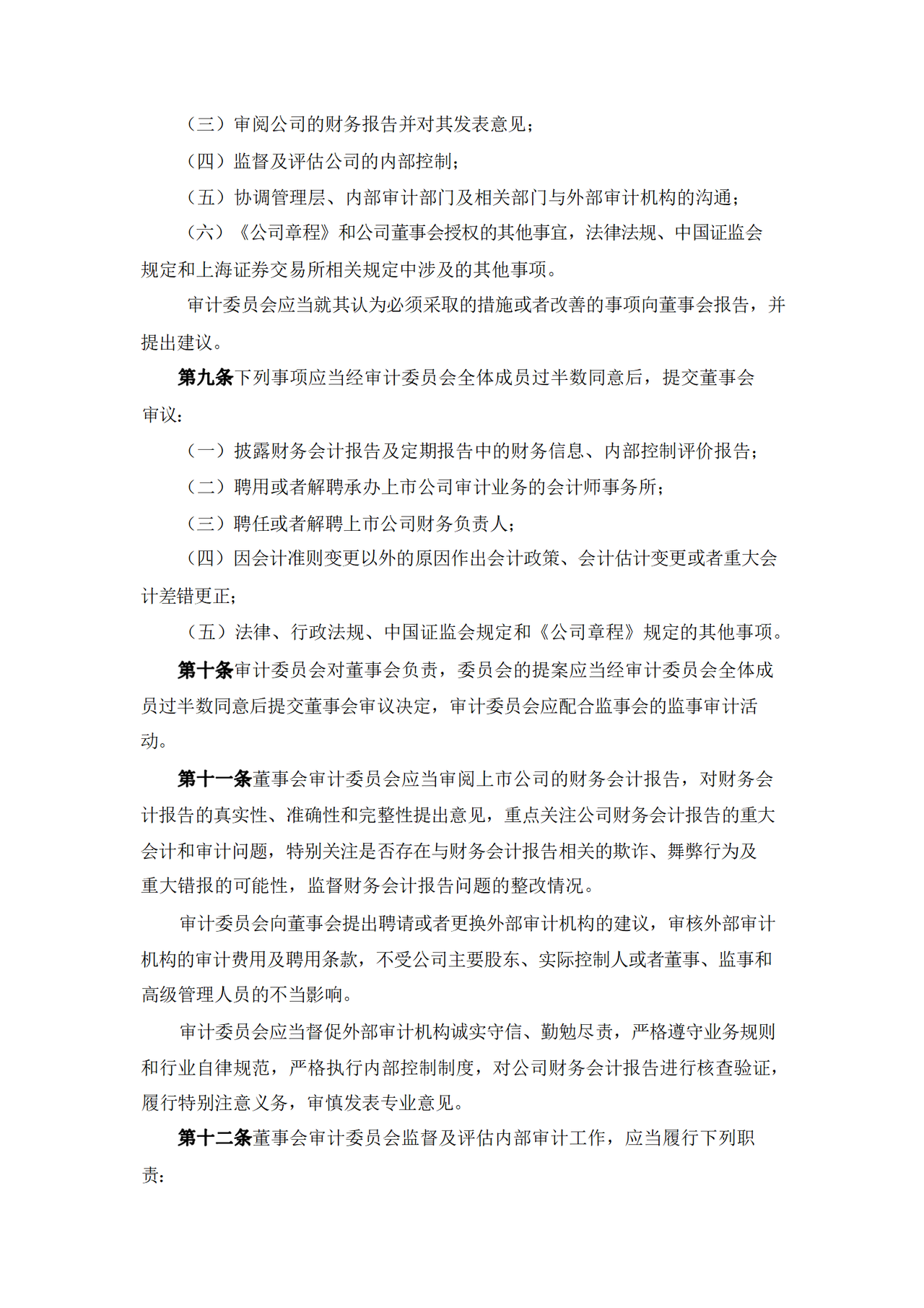
在云端的加持下,不断补充扩增最新最全的会计政策
问题库
每个问题都有回答依据,有财税问题就来问题库精准搜索。
模板专区
财税表单
小竹财税财税表单版块,财税表单、财税表格案例,其中包含财务与税务各类表单
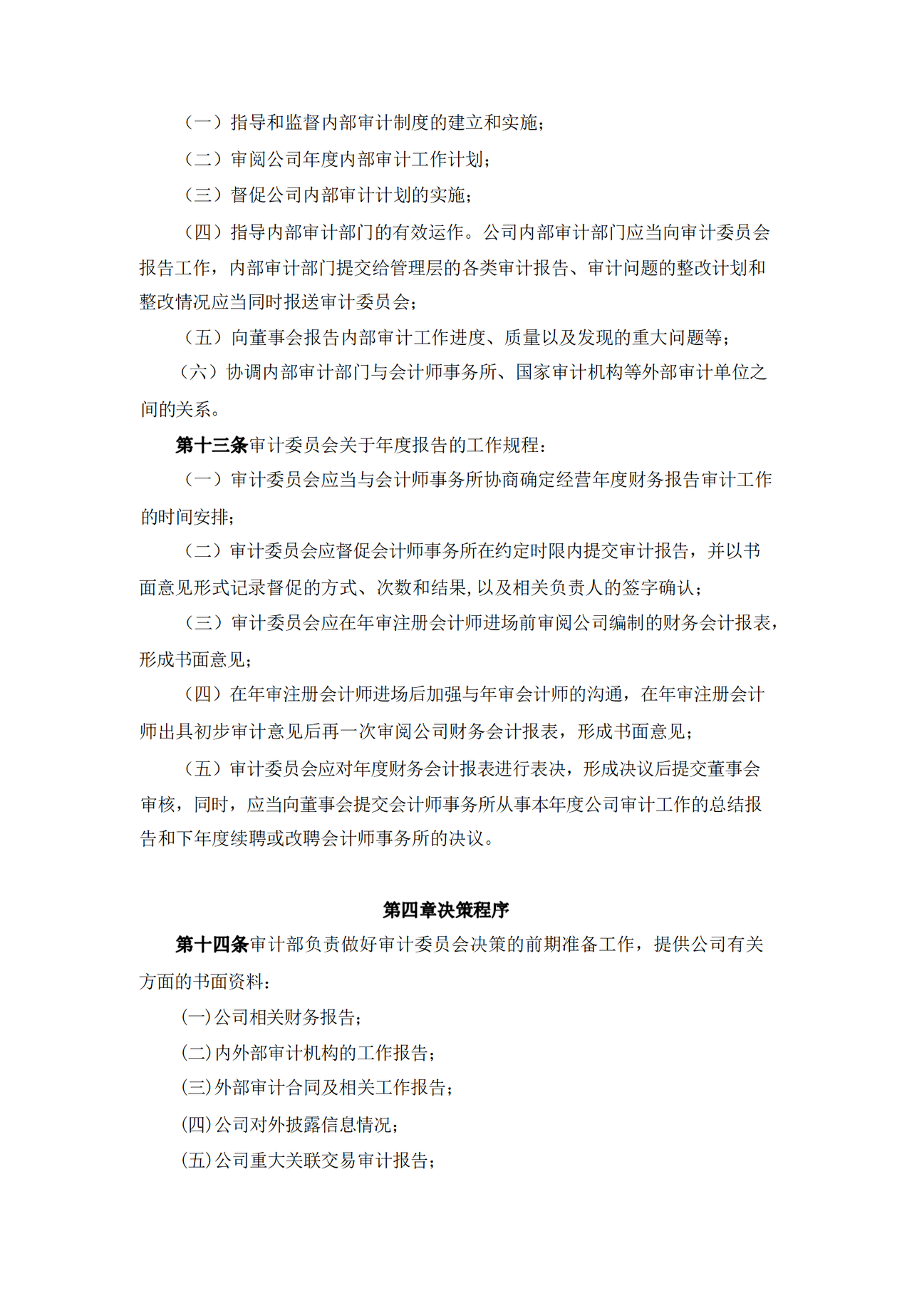
规章制度
小竹财税企业规章制度版块,企业规章制度案例,企业经营管理、内部控制的各项规章制度
合同范本
小竹财税企业合同范本版块,包含市场经营活动中常见的合同模板
办公常用
小竹财税办公常用表格下载版块,人事行政常用表单案例及企业日常办公用的统计及汇报
毕业季
小竹财税毕业季常用表格下载版块,毕业季常用表格下载案例及毕业开题报告、答辩PPT以及简历模板
小竹学院
全站通会员专属课程
本会员课程专为财税人员打造,涵盖专业提升、职业晋升、财税合规及职场跨部门沟通等全方位内容
考证专题
以互联网平台为载体,输出财税知识视频的模块
实操视频
实操课程可以帮助会计人员更好地进行实际操作,提高工作效率
考证题库
小竹财税毕业季
实操课程
实操课程可以帮助会计人员更好地进行实际操作,提高工作效率
秒懂财税
通过短短一分钟的视频,可以快速了解财税知识是关于理财和税收方面的实用信息,并且明白它对于更好地管理个人或企业的财务以及确保合法纳税有何帮助
小竹企服
金蝶云
星辰旗舰版
为小型工贸企业打造的产供销一体化智能管理平台
精斗云
整合 业务(进销存)、报销、财务(会计) 的一体化智能管理云平台
财税百宝箱
发票助手
防伪、查重复、快速录入,您的私人发票管家
工作助手
增值税计算器
违约金计算器
利息计算
房贷计算器
社保计算
办税日历
个税计算器
税率查询
法律答疑
免费法律咨询,详情点击
小竹财税全站通会员权益
六大核心权益
17项细分权益
各类财税工具
被忽略的职场课
开通会员
会员中心
立即登录 >
登录后你可以免费查阅法规
六大核心权益
17项细分权益
各类财税工具
被忽略的职场课
当前位置:
首页
模板专区
其他制度
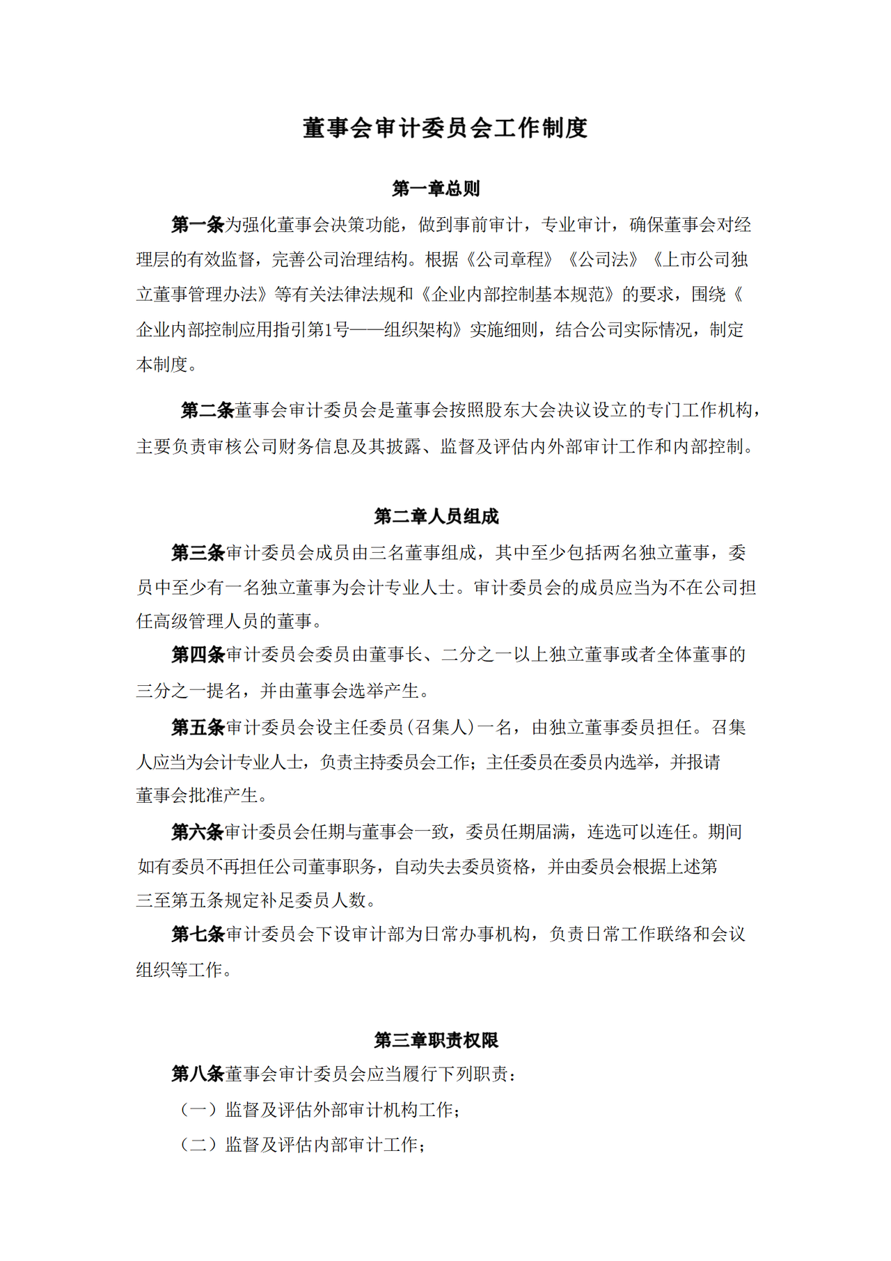
董事会审计委员会工作制度(范本)
董事会审计委员会工作制度(范本)
上一篇:
利润分配管理制度
2023-12-12
下一篇:
内幕信息保密制度
2023-12-12
热门文档
商铺租赁合同1
承包经营合同
废弃物清除处理协议
股权赠与协议模板、释义、注意事项
浙江省家庭居室装配式装修合同
个体工商户代理记账报税服务协议
合作框架协议1
合同节水管理项目服务合同(示范文本)
广州市住宅老旧电梯更新委托合同示范文本
货物运输合同范本详细版
平台内中国境外的经营者和从业人员涉税信息报送表
网络直播涉税信息报送表
上传时间:2023-12-12
文件类型:规章制度
文件格式:WORD
下载数量:601
文件来源:巨潮资讯网
文件页数:--
相关推荐
股改审计资料清单2020.10.10.xlsx
【上市公司审计基础表】应收账款账龄分析表.xls
聘请外籍工作人员合同.doc
餐饮有限公司财务管理制度.doc
支付小竹叶
Loading...