Loading...
首页
财税AI
小竹问答
财税库
税收法规库
在收录时会确保政策原文准确无误,并结合专家解读明确政策要点和适用场景。
会计法规库
在云端的加持下,不断补充扩增最新最全的会计政策
问题库
每个问题都有回答依据,有财税问题就来问题库精准搜索。
模板专区
财税表单
小竹财税财税表单版块,财税表单、财税表格案例,其中包含财务与税务各类表单
规章制度
小竹财税企业规章制度版块,企业规章制度案例,企业经营管理、内部控制的各项规章制度
合同范本
小竹财税企业合同范本版块,包含市场经营活动中常见的合同模板
办公常用
小竹财税办公常用表格下载版块,人事行政常用表单案例及企业日常办公用的统计及汇报
毕业季
小竹财税毕业季常用表格下载版块,毕业季常用表格下载案例及毕业开题报告、答辩PPT以及简历模板
小竹学院
全站通会员专属课程
本会员课程专为财税人员打造,涵盖专业提升、职业晋升、财税合规及职场跨部门沟通等全方位内容
考证专题
以互联网平台为载体,输出财税知识视频的模块
实操视频
实操课程可以帮助会计人员更好地进行实际操作,提高工作效率
考证题库
小竹财税毕业季
实操课程
实操课程可以帮助会计人员更好地进行实际操作,提高工作效率
秒懂财税
通过短短一分钟的视频,可以快速了解财税知识是关于理财和税收方面的实用信息,并且明白它对于更好地管理个人或企业的财务以及确保合法纳税有何帮助
小竹企服
金蝶云
星辰旗舰版
为小型工贸企业打造的产供销一体化智能管理平台
精斗云
整合 业务(进销存)、报销、财务(会计) 的一体化智能管理云平台
财税百宝箱
税务风险检测
避免财税风险,降低税务稽查,输出风险报告
发票助手
防伪、查重复、快速录入,您的私人发票管家
工作助手
增值税计算器
违约金计算器
利息计算
房贷计算器
社保计算
办税日历
个税计算器
税率查询
法律答疑
免费法律咨询,详情点击
小竹财税全站通会员权益
六大核心权益
17项细分权益
各类财税工具
被忽略的职场课
开通会员
会员中心
立即登录 >
登录后你可以免费查阅法规
六大核心权益
17项细分权益
各类财税工具
被忽略的职场课
当前位置:
首页
模板专区
其他制度
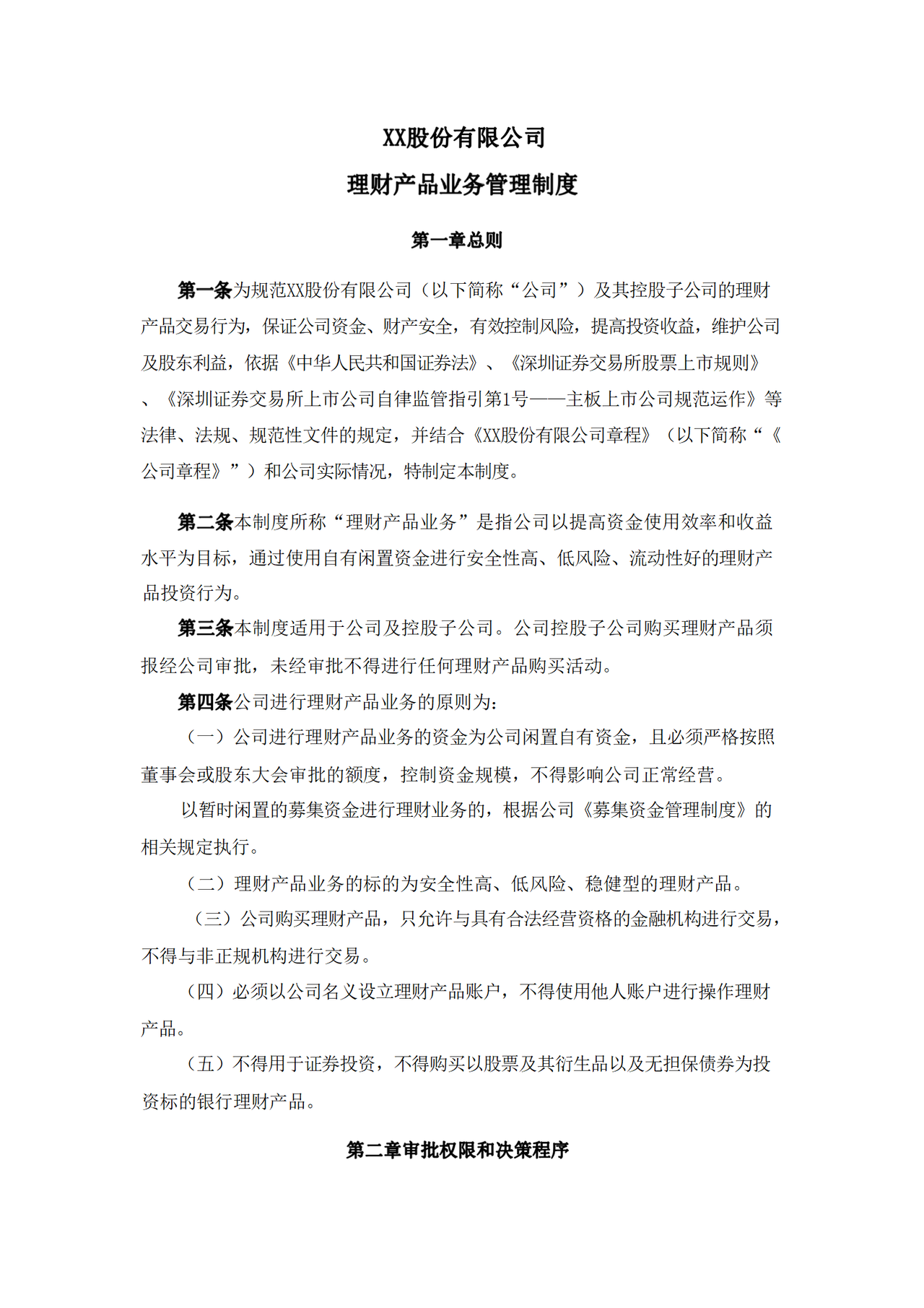
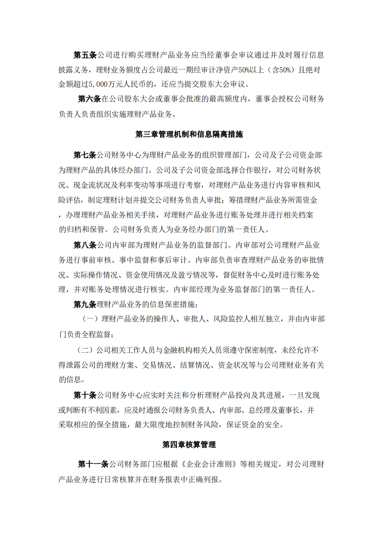
理财产品业务管理制度
理财产品业务管理制度
上一篇:
累积投票制实施细则
2023-12-12
下一篇:
利润分配管理制度
2023-12-12
热门文档
《企业所得税申报事项目录》(2025年10月版)
中华人民共和国企业所得税月(季)度预缴纳税申报表(A类)(2025年10月版)
旅游客运租车合同
窗帘购销合同
农产品(猕猴桃)购销合同范本
个人抵押借款合同
宁波市橱柜定制合同
宁波市船舶买卖合同
宁波市二手车买卖中介合同
宁波市汽车买卖合同
宁波市旅游委托代办合同
环境影响评价技术协作合同
上传时间:2023-12-12
文件类型:规章制度
文件格式:WORD
下载数量:601
文件来源:巨潮资讯网
文件页数:--
相关推荐
业务委托协议.docx
业务员收款守则.doc
出口退税业务提醒申请表.xls
外贸企业出口业务自查表(附件1).xls
支付小竹叶
Loading...