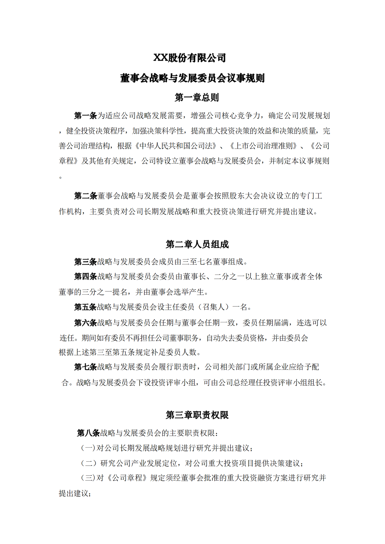
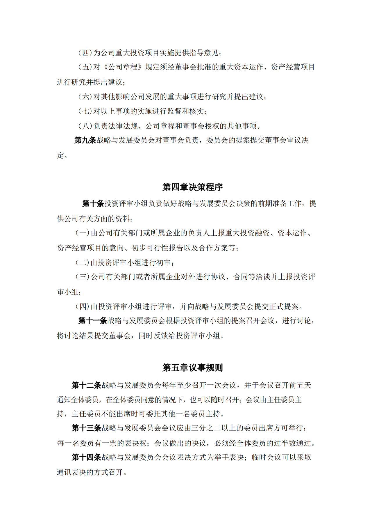
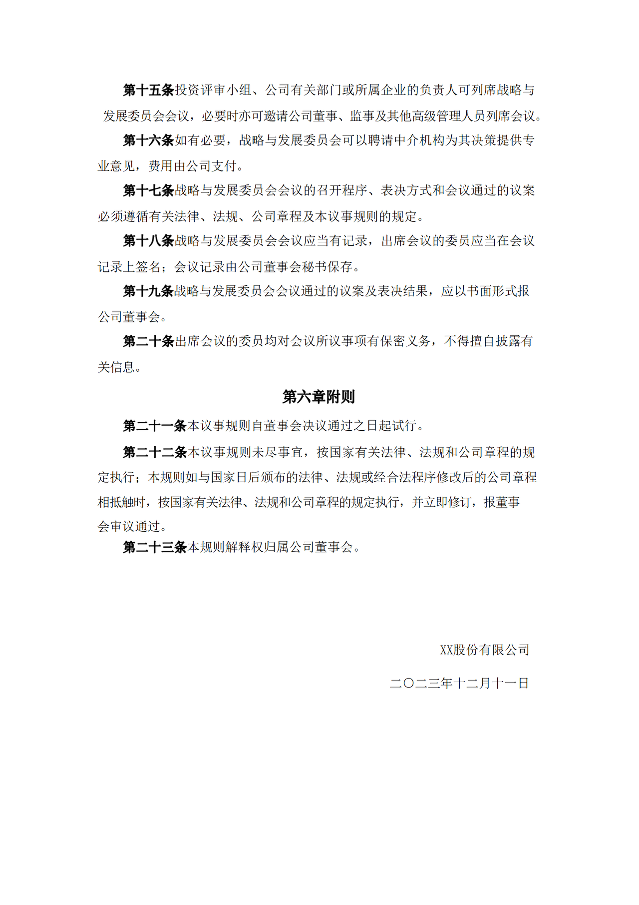
公司董事会战略与发展委员会议事规则(2023年12月)



上一篇:
防范大股东及其关联方资金占用制度
2023-12-12
2023-12-12
上传时间:2023-12-12
文件类型:规章制度
文件格式:WORD
下载数量:601
文件来源:巨潮资讯网
文件页数:--




关注公众号
皖公网安备 34011102003330号