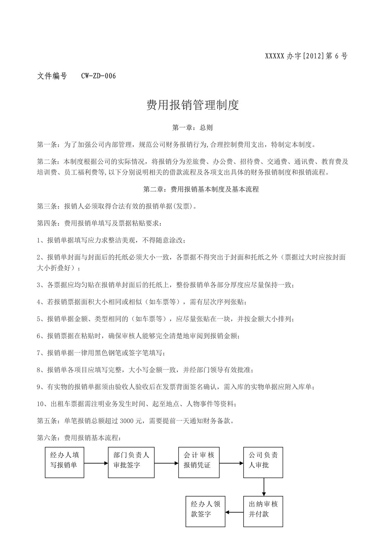
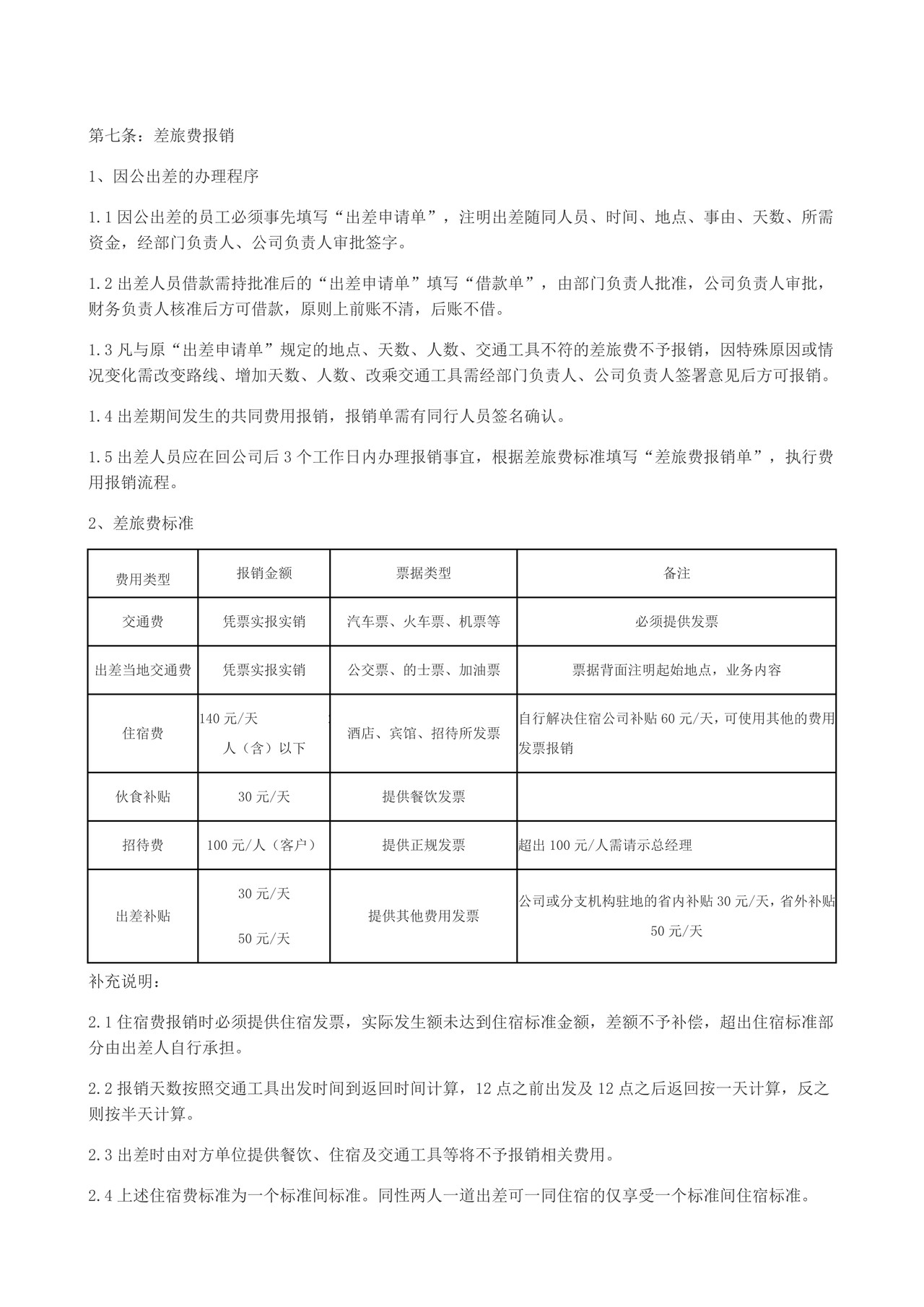
费用报销管理制度(公司内部)



上一篇:
财务授权审批制度
2023-08-08
下一篇:
费用报销制度及报销流程
2023-08-08
上传时间:2023-08-08
文件类型:规章制度
文件格式:WORD
下载数量:617
文件来源:小竹财税
文件页数:--




关注公众号
皖公网安备 34011102003330号