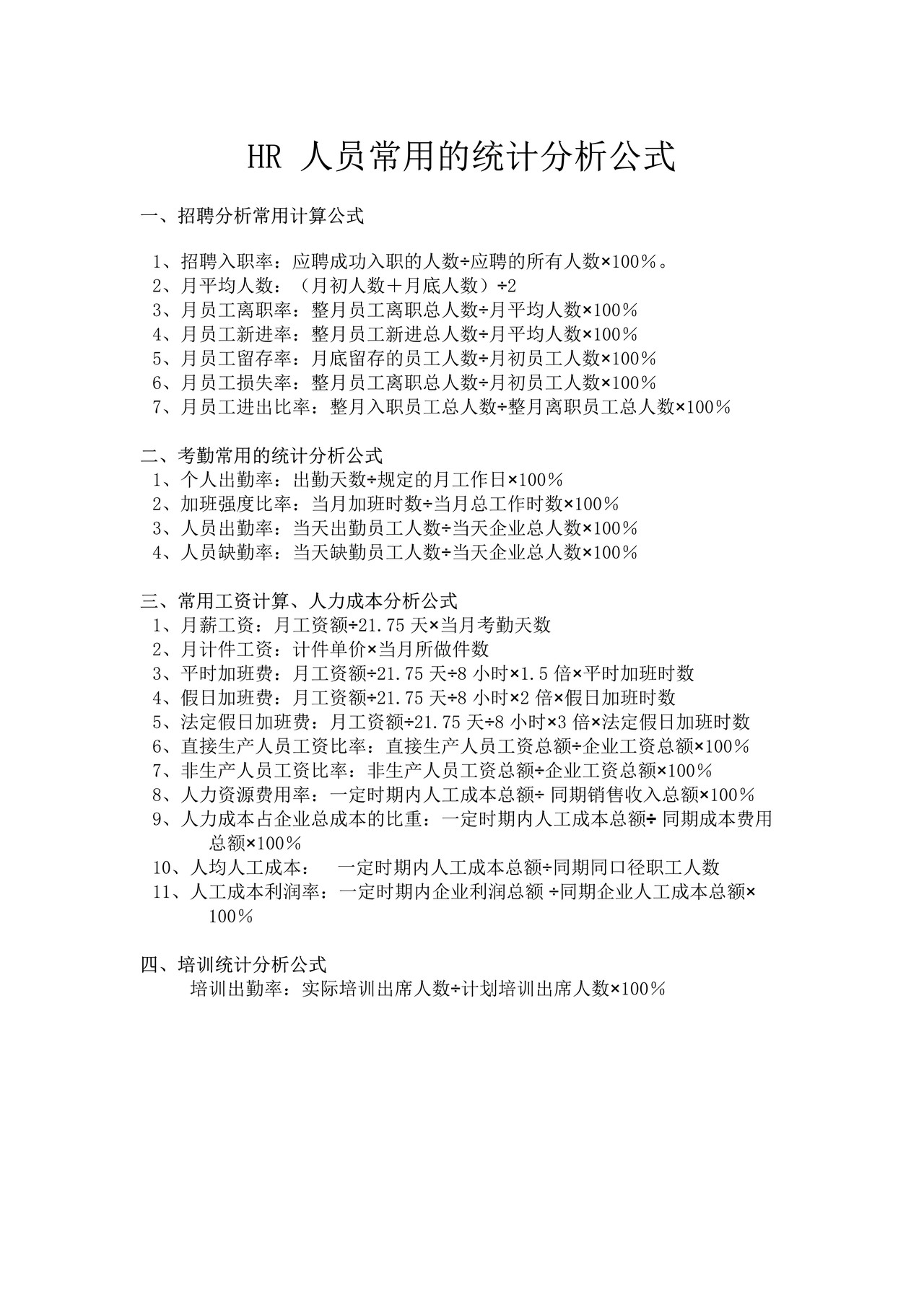
薪酬绩效专员必备统计分析公式

上一篇:
绩效奖金发放表(模板样式)
2023-03-08
下一篇:
员工绩效评价表大合集(75页)
2023-03-08
上传时间:2023-03-08
文件类型:办公常用
文件格式:WORD
下载数量:601
文件来源:小竹财税
文件页数:--




关注公众号
皖公网安备 34011102003330号