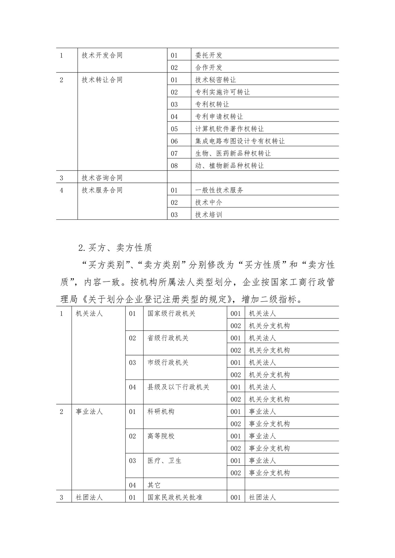
全国技术市场统计指标分类办法



上一篇:
技术咨询合同
2023-03-08
下一篇:
标准、指导书划定权责表
2023-03-08
上传时间:2023-03-08
文件类型:财税表单
文件格式:WORD
下载数量:601
文件来源:全国技术合同管理与服务系统
文件页数:--




关注公众号
皖公网安备 34011102003330号