如何阅读财务报表——第33节:应付债券



2023-03-01
下一篇:
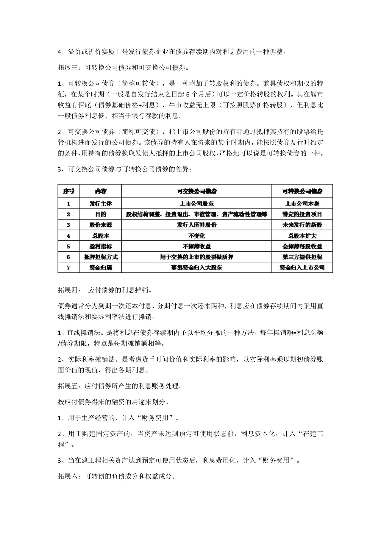
如何阅读财务报表——第34节:长期应付款
2023-03-01
上传时间:2023-03-01
文件类型:财税表单
文件格式:WORD
下载数量:602
文件来源:小竹财税
文件页数:--




关注公众号
皖公网安备 34011102003330号